2024-05-11
KiCAD Files
Ein paar Dokufotos



2024-05-11
KiCAD Files
Ein paar Dokufotos



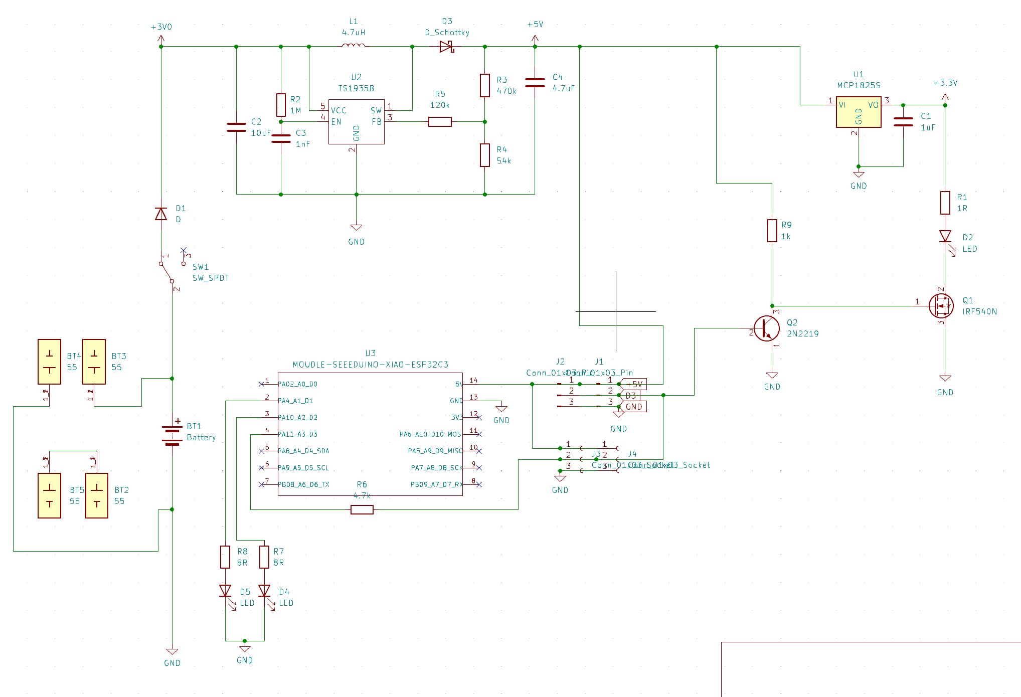
2024-03-17
PCB V1.0 - Finale Version Main PCB


Komponenten
PCB V1.0 LED Board


Bzw: zusammen dann ungefähr so:

2024-02-23
Für PCB V0.4
Für die finale PCB folgende Änderungen:
2024-02-09
PCB V0.3


PCB V0.3B


ESP32C3 / XIAO Modul

2024-02-03
Issues mit V0.2
Ideen für (Verkleinerung) Prototyp V0.3
2024-01-26
Stirnlampe_V0.1




2024-01-24
Stirnlampe_V0


2024-01-24
Fragen
2024-01-23
OSC Test
2024-01-22
Ein erster Prototyp

2024-01-16
ESP32 Links Sammelpost
2024-01-11
Erste Schaltung


-> 12V LED evtl nicht so optimal, weil dann sowohl Boost, als auch Buck converter gebraucht werden
ESP32 Modul
Main PCB
LED Modul
Restliche Hardware